BV伟德(中国区)官方网站-OfficialWebsite

  • 首页
  • 关于我们
    • BV伟德官方网站简介
    • 历史沿革
    • 校院班子
    • 办学成就
    • 办学理念
    • 校园动态
    • 校园风貌
    • 校园展播
    • 校园公告
    • 党建思政
    • 智慧校园
    • 服务管理
    • 校徽
  • 机构设置
    • 党总支
    • 校务委员会
    • 藏医公司办公室
    • 集团办公室
    • 教学督导领导小组
    • 教务科
    • 员工科
    • 总务科
    • 招就办
    • 实验中心
    • 信息中心
    • 鉴定所
    • 宿管科
    • 保卫科
    • 工会
    • 妇联
    • 团委
    • 员工会
    • 藏医研究室
  • 专业团队
    • 专业设置
    • 团队队伍建设
    • 名师集锦
    • 专业团队
  • 教学教研
    • 教务
    • 考务
    • 教材
    • 教研
    • 见习实习
  • 实验实训
    • 校企合作
    • 实验建设
  • 职教指南
    • 人才招聘
    • 培训学习
    • 职业鉴定
您当前的位置:专业团队» 专业设置

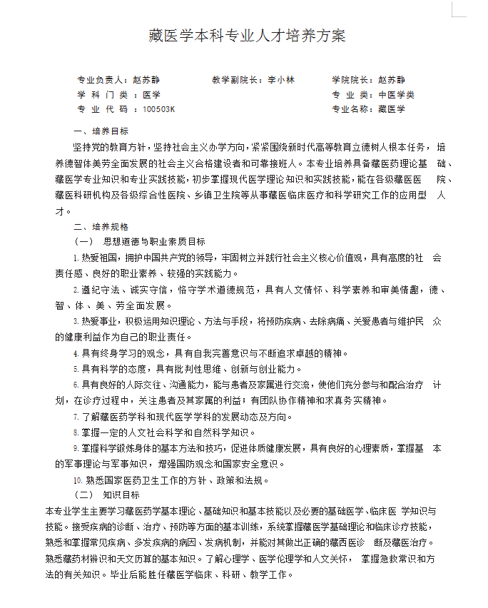
藏医公司藏医专业培养方案


Copyright BV伟德(中国区)官方网站-OfficialWebsite 版权所有 陇ICP备16002830号-2

公安部备案:62300102000079   


地址:甘南藏族自治州合作市人民东街52号    电话:0931—8212947 邮编:747000